随着全球化与现代化进程的深度推进,智能化生活正以星火燎原之势闯入大众视野,其中智能家居 WIFI 领域宛如产业版图中的璀璨坐标,绽放着独特光芒。从全球市场看,2025 年智能家居市场规模预计将攀升至 1780 亿美元(2020 年数据仅为 608 亿美元),24.1% 的年复合增长率勾勒出蓬勃向上的发展曲线;在中国市场中,智能家居亦展现出惊人活力,其渗透率突破 40%、市场规模达 1.2 万亿元,2025 年设备出货量预计达 2.81 亿台(同比增幅 7.8%)。尤为瞩目的是,基于WIFI技术的智能家居设备始终占据全球出货量的核心位置,2020-2025 年 21% 的 CARG 增速,持续诠释着行业增长的强劲势能。
随着现代物联网的迭代演进与科技水平的革新突破,人们对生活品质的追求已超越传统边界,智能化生活浪潮顺势而起。在此进程中,WIFI 从中扮演者核心连接枢纽的关键角色,如毛细血管般渗透至智能家居生态。作为普及率极高的无线通信基石,它颠覆了传统手动控制模式,让用户通过手机客户端即可远程调度设备,以无缝连接的智慧交互重塑着日常生活的便捷体验。
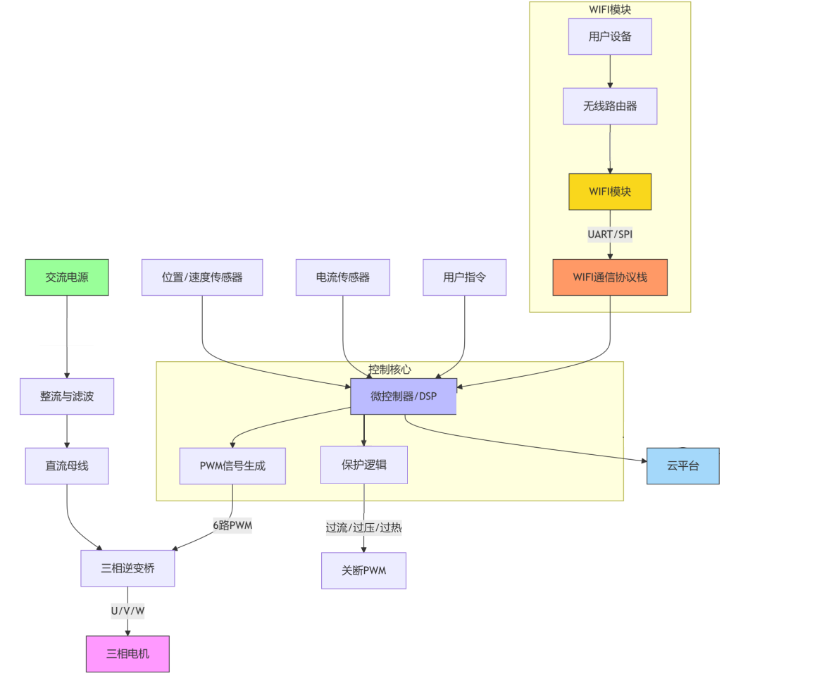
1、电机控制板叠加WIFI控制的框架介绍
该框架基于市电220V无刷电机方案。该方案该方案带有过流、过压、过热等保护机制,采用220V交流供电,通过整流桥整流滤波后给到电机控制端,通过驱动IC生成带死区的6路信号,经过三相逆变桥控制电机的运作,同时位置/速度传感器、电流传感器关联着电机的动态响应。WIFI模块通过串口(UART)或SPI与主控MCU通信。用户可通过手机APP或Web界面发送指令,经WIFI模块传输到MCU,从而控制电机的启停、速度、方向等,方案功能框图如下所示:

2、电机驱动与WIFI交互流程介绍
力辉基于普通的电机控制板方案的基础上,增加了WIFI模块,通过TCP协议连接到远程的服务器实现AT指令收发数据。此外可在手机APP通过推送指令给WIFI模块,而WIFI模块则通过UART透传数据给主控,从而实现电机的启停、转速和方向。同时也能够反馈数据经云平台传达到手机APP显示,交互流程框图如下所示:
力辉的电机控制板叠加WIFI控制技术,使用户能够随时随地远程操控设备,带来了显著的便捷性与操作安全性。随着技术的持续进步与创新,未来力辉的电机控制板叠加WIFI控制技术将不断优化升级,在性能和可靠性上更加完善,最终为用户提供更流畅、更智能、更出色的使用体验。
力辉电机研发中心